Digital Asset Management 
Over the last eight years I've worked in digital asset management (DAM) in various capacities. I love DAM because it's an iterative design process focused on users; involving them throughout the design process through a variety of research and design methods that provide insight and guide each phase of the process. This is a glimpse into my first DAM project where I went flying into the deep end of DAM as a photographer and walked out with digital asset management chops. 
How I got into this DAM thing...
At the time of this project, I was the lead photographer and web content manager at the Boston Architectural College (BAC). Being on the marketing team, I knew first hand the difficulties we had working with digital assets and how it affected folks across the organization, both internally and externally. So I set out to identify a centralized repository system. wasn't exactly sure what system I was looking for – there are a lot of content management systems out there. What I did know was that there had to be a better way to manage our digital assets. So I jumped in! ​​​​​​​​​​​​​​
The Problem
​​​​​​​The Boston Architectural College was rapidly creating digital assets – images, videos, audio files, documents, creative files, logos, and more. These assets were stored in various folders on local servers, in multiple Dropbox accounts, across employee computers, and individual hard drives. This was causing costly obstacles in marketing, brand management, and creating frustrating delays on creative projects across the BAC. ​​​​​​​​​​​​​​
The Goal
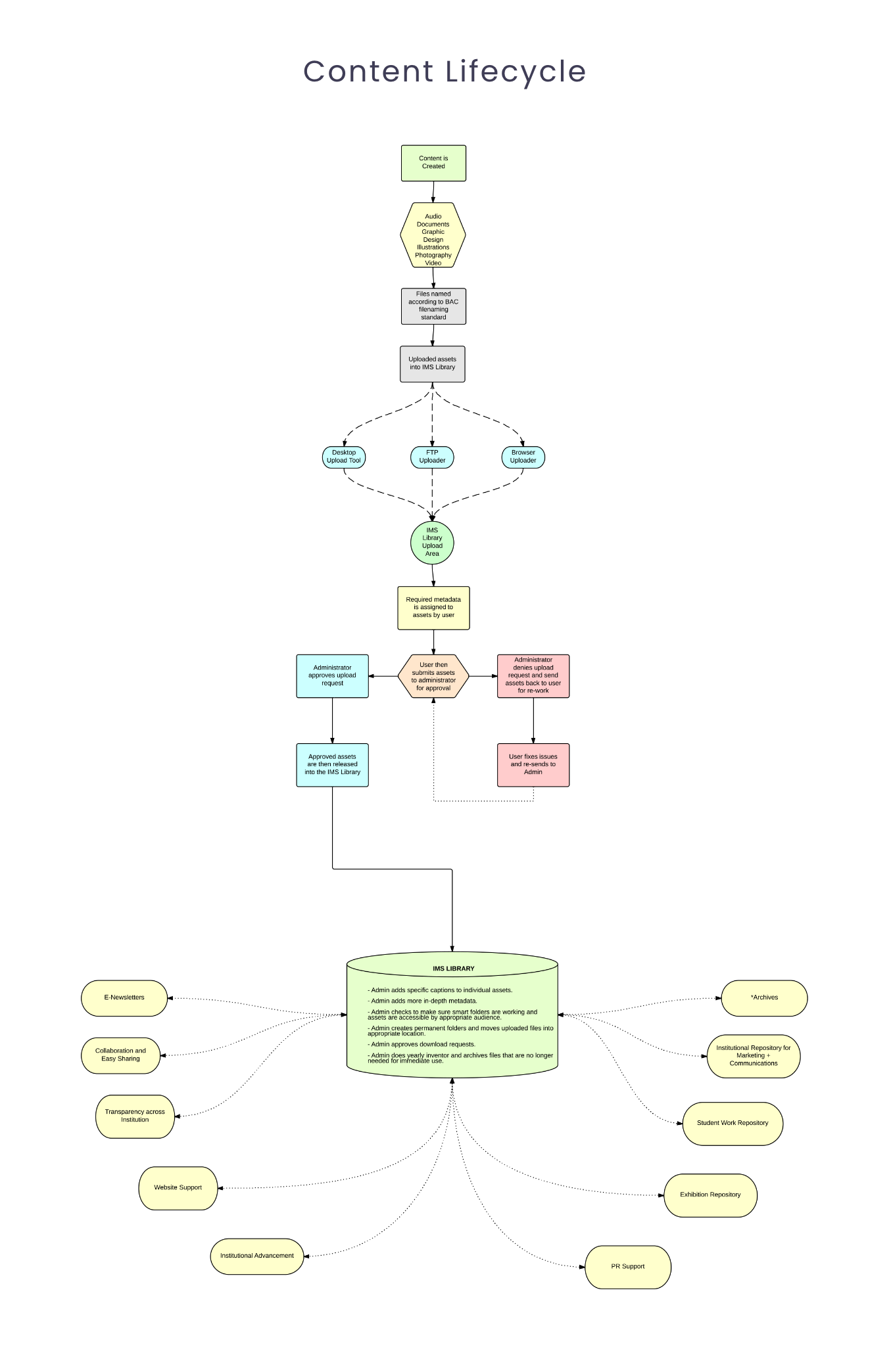
To identify and implement a system that provides management over the full lifecycle of our digital assets, from creation to archive, in one secure, centralized location. 
My Process​​​​​​​
Phase 1 | Discovery
 System Research, Organizational Research, and System Requirements Gathering 
System Research
What kind of solution was I looking for? As someone new to the field, I began exploring content management systems from a broad level. I scoured the internet, reached out to my IT department, and learned about marketing resource management (MRM) systems, enterprise content management systems (ECM) systems, digital rights management (DRM) tools and digital asset management (DAM) systems. It was overwhelming at first, but necessary for me to understand the different solutions available. In the end it was clear that we were looking for a DAM system. 
Organizational Research
Conducted user interviews and field studies with stakeholders, key departments, internal and external users to identify business goals, end-user needs, asset types, workflows, current systems in use, and infrastructure requirements.
System Requirements Gathering
From the system and organizational research I was able to develop a system requirement document. 
Phase 2 Research
Competitive Analysis, DAM Administrator Interviews, and Usability Testing
Competitive Analysis
Evaluated 12 DAM systems based on cost, end-user needs, system requirements, look and feel, and system reviews.
DAM Administrator Interviews
Interviewed 9 DAM system administrators in higher-education and adjacent industries that were using DAM systems identified in the competitive analysis

Interview Findings
Pain Points
DAM administrators reported additional module charges that increased total cost to run their DAM.
Customer support responsiveness decreased after implementation process was complete.
Product feature improvements were slow to non-existent.
Key Insights
ThirdLight had high positive feedback from administrators. They reported responsive customer support, transparency with system costs and product roadmap, and system features and functionality that met their ongoing needs. 
The administrator using Thirdlight was also a photographer. Their use case was most similar to our workflow model. 
Outcomes
Narrowed DAM systems under consideration to 4 systems. 
Usability Testing
Configured trial systems (sandbox) in Widen, ThirdLight, WebDAM, and Picturepark in order to evaluate the user experience and functionality of the systems.​​​​​​​ Shadowed 10 end-users as they performed tasks. Created and sent out follow-up surveys to gauge user experience with specific systems. 
Target Users
Internal users: Marketing team, Web content team, Social media team, Archivist
External users: Design agencies, Graphic designers, Photographers, Videographers
Key Insights
When surveyed, 8 of 10 users rated ThirdLight’s interface and overall user experience as the top choice and the most enjoyable system to work in. 
When users were given the ability to download assets 50% of users downloaded assets despite not needing to download. 
Users treated the search feature like google’s search feature – acronyms and institutional folksonomy search terms were entered.
System Recommendation
I approached the research and procurement of a digital asset management system with my end-users at the heart of the project. The system we decided to bring on needed to meet our requirements, budget, and end-user needs. 
After synthesizing findings, ThirdLight’s DAM system met all of our feature requirements, was transparent with their product roadmap, had the highest approval from my end-users, great client support, and was the most cost-effective system for our small budget. 
Now that we had selected a DAM system, it was time to configure and implement it...
Phase 3 | Implementation

System Configuration
Performed complete system implementation. This included configuration, system and format standards, workflow design, information architecture, taxonomy creation, metadata development, controlled vocabularies, user groups and permissions, asset ingestion, with continued usability testing. The idea was to "land and expand."
Phase 4 | User Support​​​​​​​
Support and Documentation
My goal was to set my users up for success and create a positive user experience at every touchpoint whether they were a power user or someone new to the system. To help accomplish this goal I created a website support page with guides, documentation, and custom system training videos. I led user-onboarding and user support which provided me valuable insight into user pain points and ways to iterate on the DAM. 
Custom Training Videos
What could I do to make users experience with the DAM easier and more enjoyable? I decided to create eight (8) custom video tutorials using Camtasia. The process included script writing, voice over, and designing and editing the videos. It was a lot of fun creating these videos, but looking back I'd make 'em much shorter ;) More on the process here.
DAM Survival Guide Interview: 
Creating Digital Asset Training Videos
"Bonica Ayala, a woman who knows how to train and inspire DAM users, and at least one DAM author too."
Guru Talk:
Bonica Ayala – Boston Architectural College
​​​​​​​
"From a photo background to a DAM Administrator, Ayala has overseen the success of a DAM system implementation for higher education and learned quite a bit along the way."

You may also like

Back to Top